社團法人台灣中小型營造業協會
Menu
關於協會
最新公告
活動訊息
會員專區
相關連結
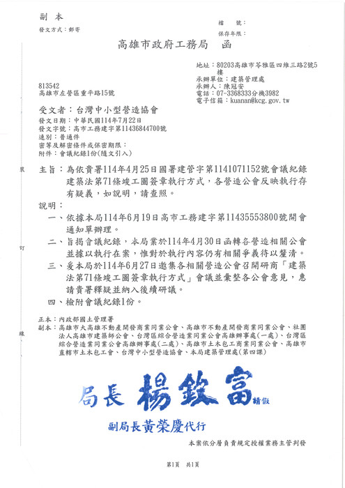
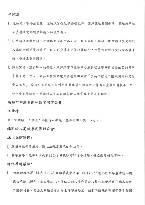
1140722高市工務建字第11436844700號
請下載附件
1140722高市工務建字第11436844700號.pdf
加到我的最愛
分享
購物車
登入
Close
帳號
密碼
驗證碼
Voice Play
0763
登入
註冊會員
忘記密碼
登入成功